索引目錄

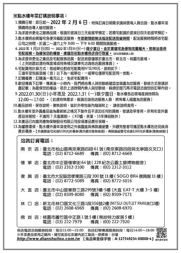
今年農曆新年除夕為1/31(一),因為物價上漲而且想減少家人的負擔,所以決定選擇預約【點水樓 外賣年菜2022】做準備,剛好我也需要買些新年伴手禮品,所以就約了朋友在『點水樓南京店』吃飯聊天,也詢問一下年菜相關的事宜…(年菜訂購單連結)
如果想輕鬆品嚐平時難得吃到的限定料理,可以趁這個機會快點下單預約,我也要了資料做了完整的分享,並且還把菜餚的復熱方式,以及預購取件資訊等放在文內~預約的時間為即日起至2/6,採黑貓宅急便冷藏配送(四天前),若是現場提貨則需要三天前喲!
美食IG:wiselyfood/旅遊IG:wiselyview
點水樓南京店
地址:台北市松山區南京東路四段61號
電話:02 8712 6689
時間:11:00-14:30,17:30-22:00
網站:WEB/FB
Google Map:https://goo.gl/maps/UBpiJXEqHp6hqFY77
線上點餐連結:https://inline.app/order/dianshuilou
台北松山。點水樓南京店︱2020夏季新菜 (上湯馬祖淡菜、清蒸蔥油澎湖小卷),乾燒蔥烤和牛、麵托扁鱈,以及卡比索HOT燒冰淇淋~捷運台北小巨蛋站美食




得到米其林必比登加持的點水樓就是位於台北小巨蛋對面的南京店,朋友說他認為這家的味道裝潢是最出色的,而這家店也是許多美食老饕很愛的愛店之一!




當天除了點我喜歡的紹興醉雞之外,還有煙燻鹹肉小炒、清蒸臭豆腐、酸辣湯和酥炸花蓮壽豐鄉黑糯米年糕來吃,雖然簡單但是卻是嚐的津津有味超飽足的…^^

今年外賣年菜相當地熱門,而且價格大家都拚的很厲害;去年在三級警戒時,我破天荒地訂了點水樓的外帶年菜(訂購單連結),讓W爸媽和我在家裡輕鬆享受豐盛的好料!



點水樓提外供的外賣年菜有八人份NT9,000的特價精緻套餐,以及兩種平價的禮組年菜,讓想一次吃足或是加菜的朋友,有更優惠划算的選擇…


另外,熱門的明星商品(如:魚翅鍋、佛跳牆、烏骨雞湯、火烔雞湯與黑蒜排骨湯等..),以及高CP值的精選單品(點水三拼、點水烤方、醬爆蟹年糕等…)都是自家經典又費工的好料,平日未出現的金蔥燜玉排、煙燻金鯧魚也可以吃到!

這回我也訂了點水樓的蘿蔔糕、赤豆鬆糕和黑糯米年糕,當做年節贈禮給朋友們,如果愛吃特色准揚小點的朋友,這些都是很道地的口味,而且價格很實在。

外賣年菜復熱方式也一併附上,提供給朋友們做參考…其實我自己也需要筆記!XD


預訂的時間從即日起至2022年2月6日,等於可以從除夕夜吃到農曆初六,但要注意的是黑貓宅配無法指定到貨時間,而且範圍限台北市、新北市與桃園市。
現場提貨的資訊與店址等等也一併提供,若有疑問可去電或現場洽詢!(年菜訂購單連結)

如果不想外食的朋友,點水樓南京店於1/28-2/6也有提供「虎躍鴻運經典年菜」的六人合餐與四人合餐可以輕鬆享用,其它各店資訊建議去詢問或查詢官網。
《歡迎加入:FB粉絲團、Line@、G+社群、Twitter、新浪微博,instagram》
點水樓南京店
地址:台北市松山區南京東路四段61號
電話:02 8712 6689
時間:11:00-14:30,17:30-22:00
網站:WEB/FB
Google Map:https://goo.gl/maps/UBpiJXEqHp6hqFY77
線上點餐連結:https://inline.app/order/dianshuilou
2022-01-26 食記分享:




當日和家人前提去店內用餐圍爐,除了幾道年菜佳餚之外,必吃的七彩小籠湯包和寧波炒飯之外,好吃的豆苖蝦仁與麻油鮮蝦也很合我們的胃口…


這回嚐的年菜有金蔥燜玉排和馬祖紅糟蹄膀這兩道,前者是將帶骨的豬肋排以燒燴的方式料理,嚐起來相當地軟嫩而且上頭的金針菇也吸睛;後者將傳統年菜元寶以紅糟滷製方式處理,嚐起來肥而不膩,味道入口即化而且有淡淡的酒香味!


伴手禮品的包裝真的很漂亮而且相當有面子,我們在現場吃的酒釀福園糕很一流;本身嚐起來膨鬆但口感細緻,而桂圓肉的味道香氣,令人吃了還想再品嚐。


當天,我還帶了即將歇業的逸馨烘焙坊的草莓蛋糕,讓W媽提前慶生一下!^^
評論
歡迎一起點擊星號參與評論唷!
延伸閱讀
- 台北內湖.都一處︱台北老字號分店,平價美味中菜料理
- 名門燒臘︱鐵皮屋四寶飯︱近新店中正橋旁︱捷運七張站
- 吉泰滇泰料理︱緬甸華僑手路菜︱胡天蘭推薦︱捷運景美站
- 龍都酒樓中山總店︱知名烤鴨港點飲茶老店︱捷運中山站
- 台北︱陽明山竹子湖︱冠宸食館 野菜熱炒
- 台北 陽明山美食︱竹子湖 頂湖小鎮︱野菜熱炒
- 新港茶餐廳2012︱西門町港式飲茶︱捷運西門站
- 歇業。上川館︱在地低調的台式口味川菜熱炒,完整菜單與菜餚味道推薦分享~捷運大坪林站美食
- 宜蘭 粵湘園小吃部︱烤鴨燒臘便當專賣,排骨飯與港式炒麵也大推︱2022食記
- 宜蘭員山 金車蘭花園︱欣賞秀麗蝴蝶蘭,大嚐新鮮無毒蝦
